Cela fait près de huit ans que Kawasaki a présenté sa vision radicale du futur au Salon Automobile de Tokyo, avec le Concept J. Un nouveau brevet de la société vient d’être rendu public et montre que les idées de l’époque sont toujours en développement. On a ici l’aperçu d’une superbike qui adopte le système de suspension du Concept J et la refonte radicale des commandes de la moto qui va avec, avec un guidon qui suit le mouvement des roues avant.
Cette demande de brevet de Kawasaki suggère qu’une telle machine pourrait être dans les tiroirs, représentant un tricycle inclinable de très haute performance qui utilise des bras oscillants avant en lieu et place d’une fourche conventionnelle, ainsi qu’un système de direction radical qui élimine les liaisons qui pourraient amortir le retour d’information au pilote.

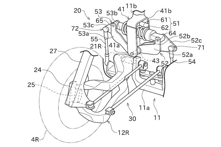
Au cours des derniers mois, Kawasaki a été à l’origine de plusieurs dépôts de brevets concernant une moto à trois roues, mais le dernier est le plus ambitieux et le plus proche du Concept J dans sa configuration. Chaque roue avant a son propre bras oscillant qui s’étend vers l’avant depuis un châssis fixé à l’avant du moteur. Les bras oscillants sont reliés par des liaisons de suspension verticales près de leurs points de pivot, les deux roues avant étant reliées par un amortisseur transversal. C’est une configuration qui réduit au minimum la masse non suspendue, ce qui est adapté à une machine dédiée à la performance, et permet une disposition beaucoup plus basse que la suspension inclinable à fourche classique utilisée sur les trois roues comme la Yamaha Niken.

Le problème classique en utilisant des bras oscillants à l’avant est qu’ils introduisent des liaisons de direction compliquées pour connecter le guidon à la roue avant. Le risque est que les pilotes habitués aux réactions et aux retours que l’on obtient avec des fourches conventionnelles soient déroutés.
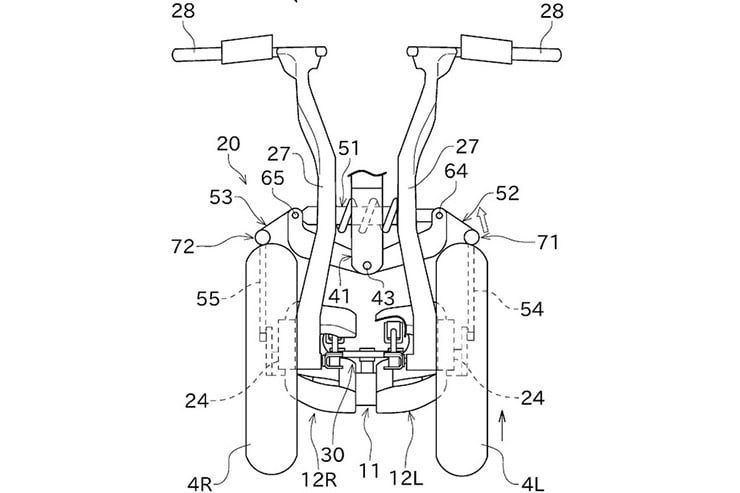
La solution de Kawasaki pour contourner ce problème ? Connectez chaque demi-guidon directement aux roues avant. C’est là que le nouveau design reproduit le plus évidemment la disposition du Concept J, et cela signifie que dans les virages, la distance entre chaque guidon et sa roue avant respective ne change jamais. En d’autres termes, lorsque le corps principal de la moto s’incline dans un virage à droite, la main droite du pilote monte et la main gauche descend lorsque la suspension bouge.

Les roues elles-mêmes sont reliées par des barres de direction attachées à une liaison pivotante, de sorte qu’elles tourneront en harmonie malgré les guidons qui montent et descendent indépendamment les uns des autres. En revanche, il ne semble rien y avoir pour isoler les guidons des vibrations et des secousses dues aux bosses présentes sur la surface de la route.
Bien que non présent sur le brevet de Kawasaki, le système de direction et de suspension similaire qui est apparu sur le Concept J a démontré un autre avantage possible de par sa disposition. Un système de géométrie variable, ou adaptable, permettait de modifier la distance entre les roues avant – en les écartant davantage dans certaines circonstances pour favoriser la stabilité – et permettait aux jambes de force reliant les guidons aux roues de changer d’angle, modifiant la position de conduite en position assise à presque allongé en fonction du mode de la moto.

Le brevet porte des indications que Kawasaki a déjà construit un prototype, notamment parce qu’au lieu d’une conception de cadre spécialement conçue, l’extrémité avant inclinable est montée sur un châssis qui conserve une colonne de direction conventionnelle, bien qu’elle ne soit pas vraiment nécessaire. Elle est utilisée comme support pour l’amortisseur avant transversal, mais il s’agit clairement de similitudes avec une moto classique, ayant deux roues, comme la Ninja H2 de la marque. Le brevet lui-même précise que la machine est équipée d’un moteur à combustion, sans donner plus de détails.
Le brevet laisse beaucoup de questions, mais il ajoute également à une banque croissante de preuves que Kawasaki souhaite développer un trois-roues inclinables. La firme a maintenant conçu plusieurs de ces machines, toutes révélées par des brevets, et la plupart partagent le thème commun d’être des modèles plus performants que ceux développés par ses rivaux. Il a fallu 5 ans à Kawasaki pour passer de brevets à la confirmation de la production de la Ninja H2 en série, alors on peut sérieusement se poser la question suivante : quand verra t’on cette Superbike dans la rue ?






